京东重大调整:即日起,个人可入驻京东开放平台,C店卖家已经可以注册。这意味着京东将以京东商城平台为主体,重新杀回以个人卖家为主打的C2C市场。
CPC模式:消费者个人间的电子商务行为。消费者通过网络进行交易,把它出售给另外一个消费者,此种交易类型就称为C2C电子商务。
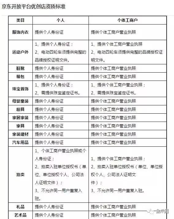
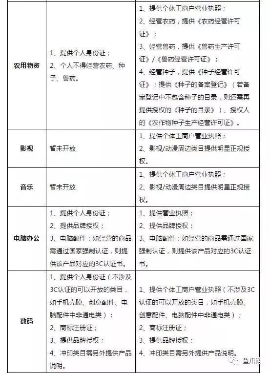
京东昨日(10月25日)下午举办了一场小型会议活动,该活动邀请了部分商家内测,尚未对外披露细节。不过,根据现场商家描述,此次京东开放平台中包括服饰内衣、运动户外、鞋靴、箱包、珠宝首饰、母婴童装、家居假装、厨具家具、汽车用品等24个类目均向个人以及个人卖家敞开怀抱。针对不同类型,申请入驻的个人需要提供个人身份证,个体商户则需提供个体工商户营业执照等证件。“食品、影视、音乐三个类目仅面向个体工商户招商,暂未向个人开放。”




但是,在2015年京东就正式宣布,在2015年12月31日正式关闭拍拍网电子商务平台,并在三个月的过渡期后,于2016年4月1日起彻底关闭拍拍网。原拍拍网团队将并入京东集团其他部门,将转型并专注于移动社交电商等创新业务。
两年前放弃拍拍网的京东,如今准备把C2C业务重拾起来了。这又是什么原因呢?
根据最新的研究数据显示,2013年中国面向C端的网络购物市场规模达1.85万亿元,其中B2C占比35.1%,达到6500亿元,C2C占比64.9%。
2014一季度中国网络购物市场中B2C市场交易规模为1819.2亿元,在中国整体网络购物市场交易规模中的比重达到39.9%,较2013年同期的35.2%提高4.7个百分点,C2C的占比逐渐缩小;从增速来看,当季B2C网络购物市场交易规模同比增长44.6%,远高于C2C网络购物市场18.3%的增速。
对于关闭拍拍网的原因,京东曾给出的解释是,“由于C2C(个人对消费者)中个人卖家不被要求在工商登记备案,导致工商行政执法部门也无法进行有效监管,售假者违法成本几近为零。经过评估之后,京东才做出关闭平台的决定。”换言之,京东是因为C2C模式带来的假货的问题,才选择关闭了拍拍网。
为了改善电商售假问题而放弃C2C模式的代价也是很大的,一直以来,C2C都是电商毛利率最大的一块业务。京东也在关闭拍拍网时坦言,放弃C2C将对京东集团的交易总额(GMV)产生一定的负面影响,每年将损失百亿级的潜在交易额和大笔广告收入。
而此次京东决定重启C2C业务,无疑将是一把双刃剑,一方面可以通过C2C模式拉动交易额、提高平台用户活跃度,另一方面也要为此付出更高的管理成本。
京东如何走,是否能如所预期,我们拭目以待吧!
淘客们博客